竞博体育app下载-免费下载
产品列表
邮箱系统
首页
关于精诚
新闻中心
产品中心
人力资源
联系我们
关于精诚
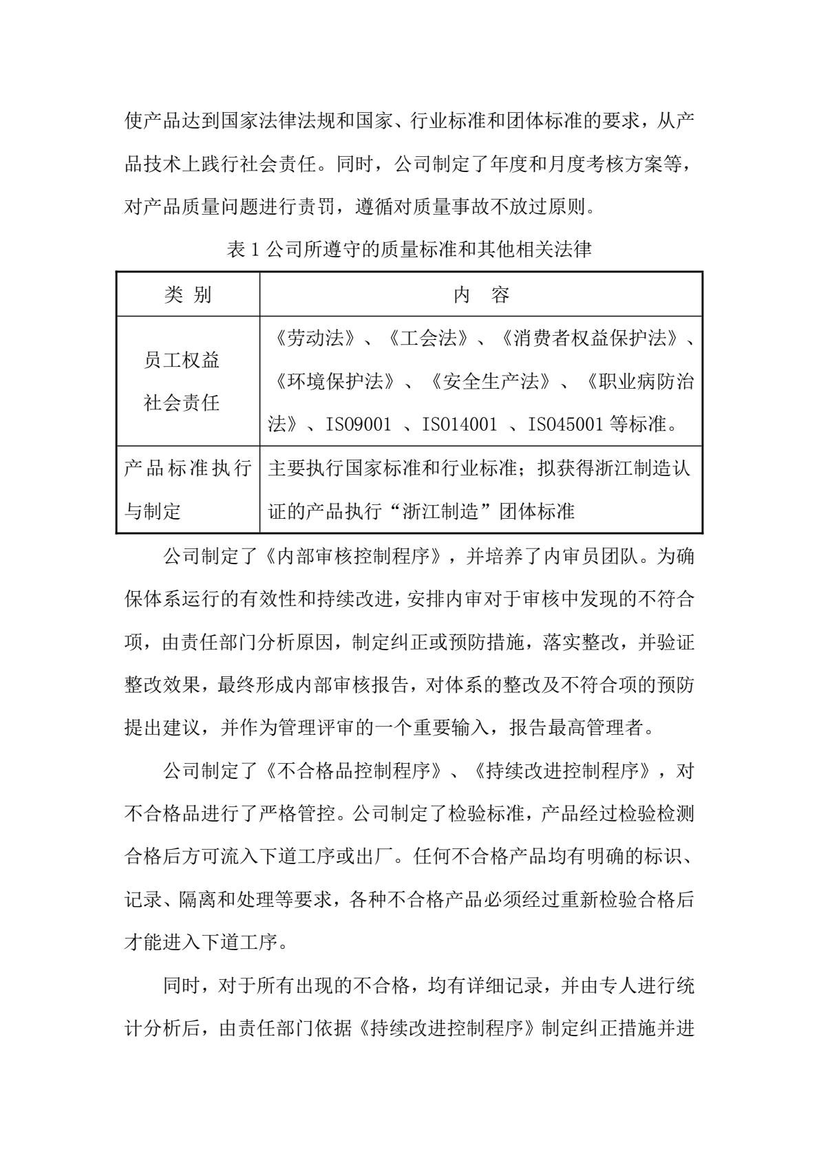
宁波市精诚科技股份公司成立于2002年,是国家级高新技术企业。公司是第一批“中国制造 2025”试点企业,先后荣获国家、省、市级:国家级科技型企业、宁波市企业工程技术中心、国家认可实验室CNAS 授权、省监督局颁发的二检合一专项计量授权证书、信息化和工业化深度融合示范性企业、宁波市“专精特新企业”、浙江省服务型制造示范企业等荣誉称号。
了解详细
公司介绍
企业文化
资质荣誉
公司环境
发展历程
视频中心
新闻中心
宁波精诚科技股份有限公司新闻动态
了解详细
公司新闻
行业动态
产品中心
源自德国的品质保证、前沿的设计、科学的生产工艺、严格的质量体系以及苛刻的原材料采购系统,保证keyture(精诚)的产品始终处于智能仪表系统领域的领先地位。
了解详细
物联网水表系列
有线远传水表系列
预付费水表系列
直饮水水表系列
机械水表系列
大口径水表系列
超声波表具系列
热量表系列
电磁水表系列
智慧水务一体化解决方案
人力资源
KEYTURE(精诚)高度重视企业文化建设,多年来积极实行文化本土化战略,KEYTURE(精诚)以德国品质的优良传统结合中国本土文化要义,形成了套独具KEYTURE{精诚)特色的"至精至诚方以致远"的文化体系
了解详细
人才战略
应聘流程
招聘职位
加入我们
联系我们
精诚始终秉持真诚关爱顾客,品质创造价值。我们的宗旨是创新进取,让顾客满意!
了解详细
联系方式
诚征代理
售后服务
在线留言
>
新闻中心
>
公司新闻
新闻中心
——
公司新闻
公司新闻
行业动态
2024质量诚信报告
来源:
2024-11-29
上一篇:
2024社会责任报告
下一篇:
温室气体排放报告
分享至:
首页
关于精诚
公司介绍
企业文化
资质荣誉
公司环境
发展历程
视频中心
新闻中心
公司新闻
行业动态
产品中心
物联网水表系列
有线远传水表系列
预付费水表系列
直饮水水表系列
机械水表系列
大口径水表系列
超声波表具系列
热量表系列
电磁水表系列
智慧水务一体化解决方案
人力资源
人才战略
应聘流程
招聘职位
加入我们
联系我们
联系方式
诚征代理
售后服务
在线留言
用手机扫一扫
竞博体育app下载
在线咨询,点这里
在线咨询
官方微信号